ac米兰官方中文网站
您好!欢迎您浏览图书馆网站!
设为首页
|
加入收藏
首页
入馆指南
读者服务
馆藏纸质图书查询
专业图书推荐
好书推荐
信息素养大赛
馆内布局
馆藏分布
开馆时间
规章制度
入馆指南
本馆概况
图书馆管理规则
联系我们
首页
我的图书馆
新书通报
热门借阅
读者荐购
超期公告
护理学院
临床与公共卫生学院
药学院
中医学院
口腔学院
公共课部
体育部
报名或注册入口
备赛指南
练习平台
报名流程
最新动态
更多>>
关于开展2025级新...
09-12
知识作舟,山河入...
04-01
AI浪潮来袭!云南...
03-24
Scienceing 科应全...
03-17
关于做好学生到图...
09-25
2024年云南省高职...
09-20
云南高校2024年“...
09-20
书香下午茶,每周...
09-01
第二届红卫师生共...
07-15
当前位置:
首页
>>
通知公告
>>
正文
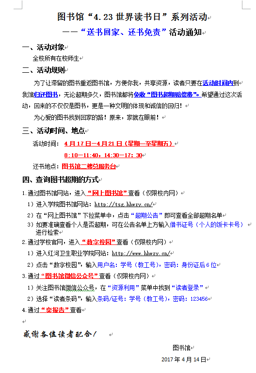
“送书回家,还书免责”活动通知
2017/04/14
上一条:获奖名单 | “超星杯”第一届信息检索大赛获奖名单公布
下一条:“信息检索及资源使用”讲座PPT
【
关闭窗口
】
学院首页
|
迎评促建
版权所有:图书馆 技术支持:教育技术中心